顶部2021
06-21
15:57
来源
分享
一、项目名称:七一党建文艺汇演活动项目策划设计编排布置
二、项目编号:NTRB2021-0621
三、采购方式:《南通网》发布竞争性谈判采购方式,活动费用总额总价包干。
四、采购项目的预算费用:≤RMB90,000.00元(含≤1%-3%专用增值税税率。投标报价总额超过限价作为无效响应)。
五、参加响应谈判的供应商相关要求
(一)资格(质)要求:
1.具有专门从事广告策划、设计、制作、展览展示(会展)服务的独立法人经济实体和相应注册经营范围;具有履行合同所必需的设备和专业技术能力;参加采购活动前三年内,在经营活动中没有重大违法记录。
2. 法定代表人为同一个人的两个及两个以上法人,母公司、全资子公司及其控股公司,都不得在同一项目中同时参与,一经发现,将视同围标处理。
3.具有履行合同所必需的大中型场所及室内外活动广告策划、设计、制作、安装、布置、会展服务经验和文艺汇演编排(剧)和专业指导服务实施能力。
(二)提供的材料
1. 经年检的法人营业执照副本(复印件加盖单位印章);
2.法人委托书及代理人身份证复印件;
3.参加采购活动前三年内,在经营活动中没有重大违法记录的书面声明。
4. 近三年承接的大中型场所及室内外活动广告策划、设计、制作、安装、布置、会展服务经验和文艺汇演编排(剧)和专业指导实施服务等相关业绩案例(须提交中标成交合同或中标成交通知书,项目活动情况业绩名称及现场图册)。
请将上述材料按顺序装订成册,密封(注明单位、联系人、手机号码)参与投标响应。响应文件资格包与报价单须分别密封包装,否则不予接受。
六、布置场地、工期、内容及要求:
(一)布置场地:南通苏锡通园区锡通园区小学凝华剧院
(二)布置工期:2021年 6月28日8时至 6月29日12时。布展工期为12小时。活动日期:2021年6月29日下午14时至18时(暂定)。
(三)工期要求:活动于2021年 6 月 28 日18 时前安装完毕;6月29日12时提交验收。要求完成现场所有布置工作,自始至终负责做好整个项目现场实施进度和维护工作,确保活动能够如期开展,且无任何安全隐患,如布置搭建质量未符合采购文件及响应文件、合同所约定的验收标准,供应商须赔偿一切经济损失并担负相应责任。
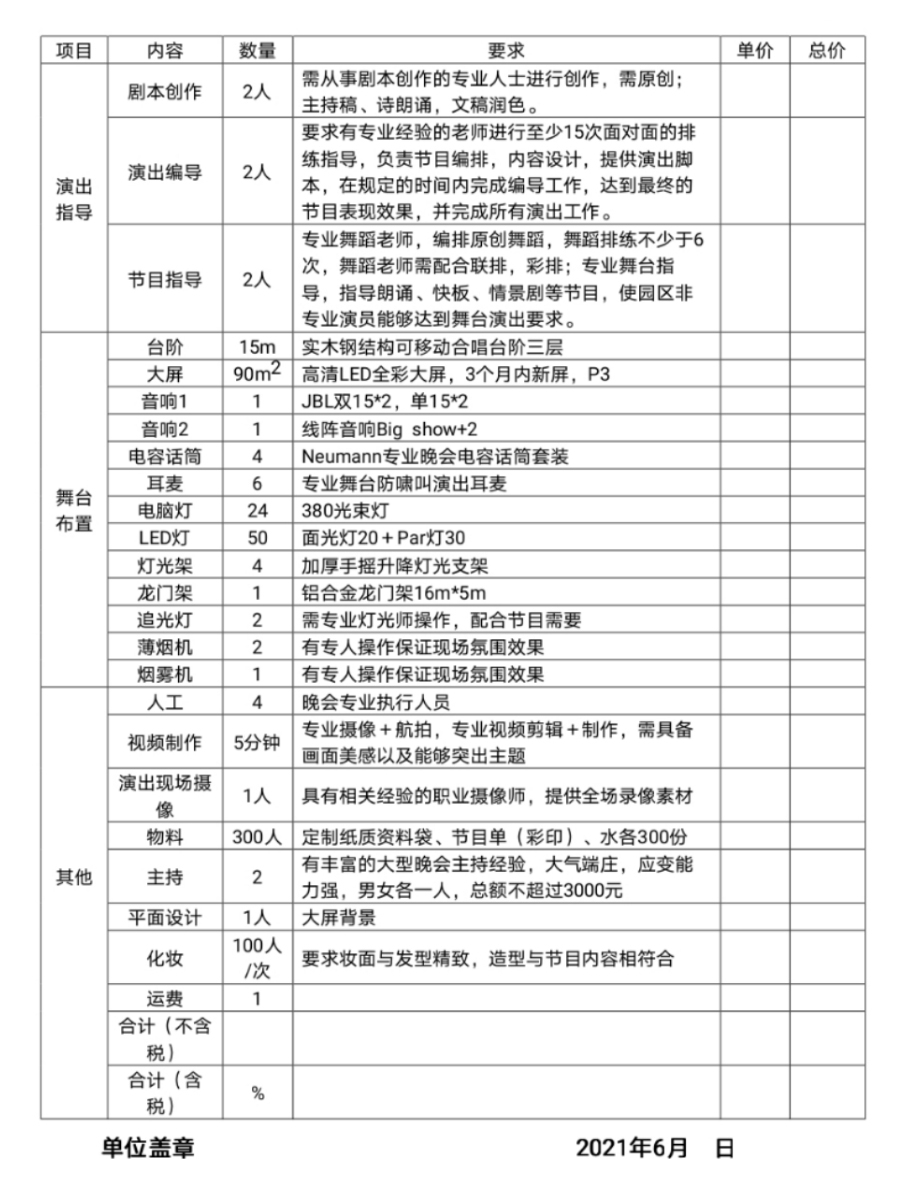
(四)布置内容项目明细及报价单:最终演出活动具体布展规划、区位地点、时间以采购方合同或书面通知为准。
活动项目需求报价清单(须单独文件袋密封):
七一文艺汇演项目明细

(五)项目活动策划设计、活动布置、编排(剧)指导等内容及相关要求:
1.本次活动相关的报批手续由采购方负责完成,成交供应商须通力配合。
2.所有活动邀约主持人、嘉宾及编导(剧)执行,布置规划设计方案实施前须经过采购方认可,实施中相关方案和需求需要更改,由双方指定的项目经理提前协商解决。
3.采购方可按照活动主办方要求,提前通知成交供应商调整原成交会场布置及规划时间、区位。除非双方另有约定或经采购方书面同意变更,本次活动的进场布置(搭建桁架等)、撤除工作计划内容应遵从双方约定的时序要求,严格遵守执行,如有变动须双方协商解决并以书面另行通知。
4.布置文字内容由采购方提供。
5.成交供应商与采购方按约定时间现场实地勘察、进行深化设计后,向采购方提供会场布置实施采购标的有关的技术、服务设计方案和解决方案,并将布置相关画面规格尺寸清单报采购方认可,采购方须在布置前2天将布置画面内容发至成交供应商制作、执行。
6.成交供应商在活动期间,每天须安排专人对所布置的场所进行现场维护,负责活动期间的安全及配备服务。
7.所需节目的编排(剧)和专业指导、现场主持(男女各一人)
人。要求有专业经验的老师进行N次面对面的排练指导,提供演出剧情脚本,在规定的时间内完成编导工作,达到最终的节目表现效果,并完成所有配合演出工作。
8.所有物料的设计、制作、布展。如灯光、音响、大屏控制、节
目布景、节目单、资料袋、宣传板等所有物料的设计、制作到布展,确保文艺汇演顺利完成。
9.成交供应商须协助主办方做好安保(包括劳务、围挡等)、后
勤保障、水电杂费等服务。
七、成交程序、方法、标准:
谈判评审工作由南通日报社(集团)本项目谈判小组负责组织。
(一)响应文件初审。初审分为资格性检查和符合性检查。评委审查响应供应商资格是否合格及响应文件资料的完整性。供应商资格不合格的,其响应文件判定为无效响应文件。供应商资格合格的,评委对其响应文件继续评审。
1.资格性检查。依据法律法规和谈判采购文件的规定,对响应文件中的供应商资格证明等进行审查,以确定供应商是否具备竞争性谈判响应资格。
2.符合性检查。依据采购文件的规定,从响应文件的有效性、完整性和对采购文件的响应程度进行审查,以确定是否对采购文件的实质性要求做出响应。
(二)谈判。采购项目谈判评审小组所有成员根据评审会的资格审查,确定符合相关资格条件的供应商参加谈判,并集中与单一供应商分别进行谈判。
(三)澄清有关问题。对响应文件中含义不明确、同类问题表述不一致或者有明显文字和计算错误的内容,评审会可要求响应供应商做出必要的澄清、说明或者纠正。
(四)最后报价。谈判结束后,评审小组要求所有实质性响应的供应商在规定时间内提交最后报价,提交最后报价的供应商不得少于2家。
(五)成交。由采购人根据实际采购需求,从能够最大限度满足磋商采购文件中规定的各项综合评价标准的响应磋商供应商中确定成交供应商(原则上根据满足磋商文件全部实质性要求且按评审因素的量化指标评审得分最高的供应商为成交候选供应商)。
采购人自行组织谈判小组进行评审,并根据谈判文件规定的程序、评定成交的标准等事项与实质性响应文件的供应商进行谈判。未实质性响应谈判文件的响应文件按无效处理。
谈判评审小组由采购人指定采购人的相关成员代表及邀约有关专家计5人以上(含5人)单数组成。
采用最低评标价法;能够最大限度地满足采购文件中规定的各项需求和成交标准。根据符合采购需求、质量和服务均能满足竞争性谈判采购文件实质性响应要求的供应商中,按照报价由低到高的顺序推荐确定成交候选供应商。
上述须由响应供应商提供近三年来的相关业绩案例等佐证材料,因供应商未提供而导致不利后果的,由供应商承担。
八、变更为其他方式采购的情形
谈判采购响应截止时间出现:参加谈判响应的供应商,经谈判小组审查供应商资格符合要求的不足3家的,;评审中出现符合专业条件的供应商或对谈判采购文件要求作实质性响应的供应商不足2家如下情形时,除采购任务取消外,采购人视情采取其他方式采购。
九、响应文件提交的截止时间、开启时间:
1.截止时间及提交地点:2021年6月24日14:30时前将响应文件盖章密封一式肆份(正本一份,副本肆份。报价单一式叁分,正本一份,副本贰份。)。信封注明单位、地址、电话、联系人、日期、七一汇演投标书)送达到以下地点。在截止时间后送达的响应文件为无效文件。
投标响应文件资格审查袋内须随附投标响应文件电子U盘文档。
2.地点:南通市世纪大道8号南通报业新闻传媒中心大厦20楼12会议室 联系人:李旋 电话:0513-68218829 电子邮箱:190896297@qq.com
3.开启时间及地点:2021年6月24日14:30时 地点:南通市世纪大道8号20楼12会议室。上述时间和地点如有变动,另行通知。
十、拟签订合同的主要条款:
1. 如因主办方活动需要,在活动服务、会场布置过程中要求新增加(或减少)或待定项目,乙方必须得到甲方确认后,方能予以增加(或减少);甲方、乙方增加(或减少)的项目正、负不得超过(减少)合同采购金额的10%;在成交合同项目清单外的需追加(减)与合同标的相同的货物、布置或者服务的,乙方须按照实际增减项目清单,在不改变合同其他条款的前提下,可以与甲方协商签订补充合同,并进行结算。
2.乙方未经甲方书面确认而自行增加所引起的一切费用,乙方不得向甲方提出任何支付要求。
3.乙方必须完全按照询价采购通知书、响应文件的服务和质量要求实施,在活动实施中,乙方应接受甲方合理改动要求,并进行邀约支持人及嘉宾、布置、规划布局工作的修改。
4.乙方必须做好本次活动项目的前期准备、布置搭建及后期撤展的实施,并与甲方做好各项衔接和协调工作。乙方指定 为乙方项目经理,电话: ,负责项目的具体接洽、协调。
5.在本合同签订后,若活动项目作业实施过程遇到不可抗拒因素,甲乙双方则以保证安全及活动顺利举办为首要前提,协商解决,并及时做好各种应急措施。甲方指定 为甲方项目经理,电话: ,负责项目的具体接洽、协调。
6.在项目实施过程中如果由于乙方原因出现意外情况导致意外事件和伤害事故的发生,由乙方负责解决和处理,与此有关的一切责任和费用由乙方承担,与甲方无关。
7.在项目实施过程中如果由于甲方原因出现的意外情况由甲方独立承担,若由此造成乙方的直接经济损失,甲方按实际金额赔偿乙方相应损失。
8.甲方须及时按采购合同约定支付本项目的采购资金。
9.乙方协助配合甲方办理本次活动相关的报批手续和活动布置现场的维护工作。
10.乙方使用的各种物料及其数量,以及各种物料的供方品牌应符合国家安全管理制度标准要求。
11.乙方应确保本次活动所有的设计、安装、施工符合国家消防法规和国家相关工程建设消防技术标准,确保本次活动适用的物料、建筑装修材料符合国家及地方政府部门制定的消防防火规范和消防安全标准,保证本次活动现场施工人员严格遵守施工安全操作规程。本次活动施工现场不得使用明火作业,并确保各项搭建安全牢固,符合消防要求。
12.付款方式:活动验收合格后15日内一次性支付总款项。
13.合同的双方当事人不得擅自变更、中止或者终止合同。合同履约过程中有过错的乙方应当承担赔偿责任,双方都有过错的,各自承担相应的责任。
十一、联系方式
采购人:南通日报社(南通报业传媒集团)
地址:江苏省南通市崇川区世纪大道8号2406室 邮编:226018
联系人:李文峰 电话:0513-85118880
2021年6月21日
七一党建文艺汇演活动策划设计布置竞争性谈判文件公告及附件(1-10).doc
南通日报社 2009-2021 版权所有
苏ICP备08106468-3号苏新网备2010048 互联网新闻信息服务许可证32120180013
南通报业传媒集团拥有南通网采编人员所创作作品之版权,未经报业集团书面授权,任何人不得转载、摘编或以其他方式使用和传播。
违法和不良信息举报电话:0513-68218870 邮箱:ntrb@163.com
发行热线:85118867 广告热线:85118892 爆料热线:85110110
联系地址:中国江苏省南通市世纪大道8号