顶部2023
06-09
17:45
来源
南通网
分享
评审结果公示
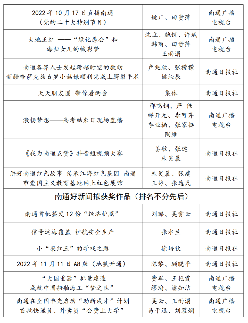
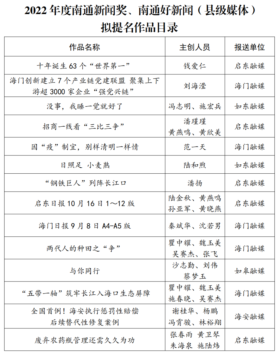
由中共南通市委宣传部、南通市新闻工作者协会主办的2022年度南通新闻奖、南通好新闻评选,经过各单位申报推荐,市记协审核,专家评审委员会评定,评审结果已经揭晓。其中市级媒体、市外媒体拟获奖作品已评定为最终结果;县级融媒体中心拟提名作品作为初评结果,公示后将安排主创人员进行现场参评陈述,由市新闻工作者协会组织评审团投票定评。
现将拟获奖作品予以公示,公示时间为2023年6月9日—6月15日。如有异议,请向南通市新闻工作者协会反映,联系电话15962963678,邮箱93581804@qq.com。
南通市新闻工作者协会
2023年6月9日






南通日报社 2009-2021 版权所有
苏ICP备08106468-3号苏新网备2010048 互联网新闻信息服务许可证32120180013
南通报业传媒集团拥有南通网采编人员所创作作品之版权,未经报业集团书面授权,任何人不得转载、摘编或以其他方式使用和传播。
违法和不良信息举报电话:0513-68218870 邮箱:ntrb@163.com
发行热线:85118867 广告热线:85118892 爆料热线:85110110
联系地址:中国江苏省南通市世纪大道8号