2019-04-10 16:35:06 来源: 南通网
一、采购项目名称:办公软件正版化项目。
二、采购概述及方式:为保证采购人原有使用的正版软件一致性和
服务配套的要求,参照政府采购相关法规采用询价方式采购。
三、采购预算金额:≤¥13.34万元(总报价含13%专用增值税,超
过预算金额的,应予废标)
四、投标人的资格条件
1.具有独立承担民事责任的能力以及履行合同所必须的设备和专业技术能力。
2.参加本次采购活动前三年内,在经营活动中没有重大违法记录。
3.本项目不接受联合体投标。
五、参加询价采购的供应商资格审查须提交的有关资质证明文件
1.具有采购货物、服务项目需求经营范围资质的企业法人营业执照复印件,加盖单位公章。
2.法定代表人或其委托代理人应提供本人身份证复印件(加盖单位公章),委托代理人还应携带《法定代表人授权委托书》原件;
3.参加本次采购活动前三年内,在经营活动中没有重大违法记录的书面声明;
4.投标人资格(质)条件要求的相关证明材料复印件并加盖投标单位公章,且需在有效期内。
请投标响应供应商认真对照资格(质)要求,如完全符合资格(质)要求的,才能参与报名;并对所提交材料的真实性负责;如不完全符合资格(质)要求,故意参与报名的,所产生的一切后果由供应商承担。投标资料弄虚作假的,本项目保证金不予退还。
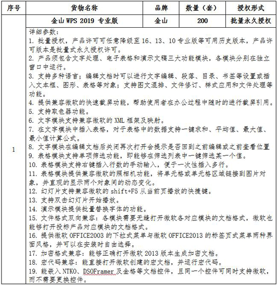
六、采购需求清单


七、评审成交原则
参加询价采购活动的供应商,应当按照询价通知书的规定一次报出不得更改的价格。
询价报价截止后,询价小组对投标文件进行审核,按照质量和服务均能满足询价采购文件实质性响应要求且报价最低的原则,确定成交供应商。
有效投标的供应商不足3家时,采购询价小组随机或者另行组织采购方式。
评审期间,符合投标资格(质)的供应商的投标文件仍有可能被询价小组根据规定判为无效投标。
出现报价相同时(两名或多名成交候选人),采用二次报价价格最低者成交;二次报价相同时,则采用抽签方式确定成交供应商。
八、保证金和形式
投标供应商在提交响应文件截止之前交纳投标保证金人民币2600元(现金或者支票、汇票。交纳现金的未入围、没有异议者当场退还;未成交且未违规者的保证金在成交通知书发出后5个工作日内无息退还;成交者的保证金在采购合同签订后5个工作日内无息退还)。有下列情形之一的,投标保证金将不予退还:
(1)投标截止后投标人撤销投标文件的。
(2)中标人无正当理由不与招标人订立合同;在签订合同时向招标人提出附加条件,或者不按照招标文件要求提交履约保证金的。
(3)谈判资料弄虚作假或串通参与采供的。
单位名称:南通日报社
纳税人识别号:12320600467542815H
地址电话:南通市西寺路10号0513-68218826
开户行及账号:建行南通崇川支行32001642736052505639
九、履约服务质保金:成交方签约前须提交成交合同金额的10%作为履约服务质保金。履约服务质保期自本项目验收合格签字之日起满12个月,到期后无未完纠纷15日内无息退还。
十、付款方式:采购人与成交人合同签约之日起5个工作日内支付合同总款项40%,项目整体验收合格签字之日起5个工作日内支付合同总款项60%。
十一、投标响应文件提交的截止时间、开启时间及地点
1.截止时间及提交地点:2019年4月17 日下午2时前将响应文件密封一式五份(正本一份,副本四份,另附响应文件电子U盘随响应文件密封。报价单按照询价附件清单表格逐项填写,并装投标响应文件袋里单独密封。)送达到南通市世纪大道8号2406室(南通报业传媒集团经管办李旋 电话:0513-68218829),逾时则不予受理。
2.原件携带至开标现场备查。
3.开启时间及地点:2019年4 月17 日下午2时30分 地点:江苏省南通市世纪大道8号南通报业新闻传媒中心大厦23楼会议室。上述时间和地点如有变动,另行通知。
十二、合同签订主要条款
(一)供应商和采购人在接到《成交通知书》后及时签订合同【合同格式参照南通市公共资源交易平台-办事指南-有关招标文件资料-货物、服务类合同主要条款(通用)中的内容】。所签合同不得对采购文件作实质性修改。采购单位不得向供应商提出不合理的要求作为签订合同的条件,不得与供应商私下订立背离采购文件实质性内容的协议。
(二)服务标准
1.本项目整体质保期一年,质保服务期内提供最新软件版本升级,供货时提供售后服务承诺函。
2.货物供货完毕后,成交供应商应对采购方使用人员进行现场培训,保证买方使用人员达到了解软件原理、熟练操作、处理软件一般故障等技能水平。
3.成交供应商接受产品出现故障通知后48小时内到现场解决问题。在质保服务期内,如果发生由于软件本身的原因造成故障或损坏,成交供应商应进行免费维修或更换,更换或修理后的保修期顺延。质量保证期内,系统及应用软件如发布新版本,应免费为用户更换或升级。
4.在任何时候,成交供应商均不能免除因产品本身的缺陷所应负的责任。
5.成交供应商对所提供产品提供终身有偿维护,质保期除外。
6.成交签约前应提供金山WPS软件原生产厂商针对本项目的项目授权书和服务承诺函的原件。
(三)交货期及供应服务时间:交货及安装时间自合同签订之日起 10天内完成;提供的货物产品及服务必须全部符合现行国家标准及相应的产品质量标准和行业服务要求。
(四)交货地点:业主指定。
(五)所有报价含货物供货价格、安装调试费、辅材、运输、税金等所有费用。
十三、采购人:南通日报社(南通报业传媒集团)
地址:南通市世纪大道8号 邮编:226018
项目联系人:李文峰 电话、传真:0513-85118880
2019年04月10日
南通日报社 2009-2016 版权所有
免责声明:本网站所刊登、转载的各种图片、稿件是为传播更多的信息,本网不承担此类稿件侵权行为的连带责任。
电话:0513-85118941 邮箱:ntrb@163.com
联系地址:中国江苏省南通市西寺路10号