2020-11-23 18:14:09 来源:
一、采购项目:南通日报社(南通报业传媒集团)信息系统安全加固项目
二、采购方式:竞争性磋商采购
三、采购项目的需求及基本概况介绍:
南通日报社(南通报业传媒集团)针对南通网和采编系统两个信息系统,在南通市信息安全等级保护工作领导小组办公室进行了三级备案。等保测评依据《信息安全技术网络安全等级保护基本要求》中三级标准要求,对本单位南通网和采编系统进行测评所作的网络安全等级测评报告,列出多项属于高风险值。现需针对高危风险项进行加固升级,防止外部网络攻击或病毒入侵和恶意代码程序进入重要信息系统。能够动态发现并分析,主动检测和限制风险的发生。主机应采用两种或两种以上组合的鉴别技术,终端侧部署杀毒软件,接入用户进行违法外联、内联检查。同时。对网络边界、重要网络节点进行安全审计,审计进程进行有效保护,便于安全事件的分析和追溯。
四、采购项目的预估限价及需求(含13%增值税,超过预估价的为无效响应):<100万元















★采购项目需求中所列的主要技术参数要求说明:为鼓励不同品牌的充分竞争,如某主要技术参数属于个别品牌专有,则该主要技术参数不具有限制性,供应商可对该参数进行适当调整,并说明调整的理由,不作为废标处理。
备注说明:
一、成交人在签订合同前须提供原厂商(含日志审计系统、态势感知平台、终端安全系统、准入管理系统、双因素认证系统)针对本项目产品、技术和服务出具的授权经销商证书及对所投产品标准质量的原厂三年质保期服务承诺函(需注明最终用户为南通日报社)、设备参数中要求提供的证明材料(截图证明、操作截图、官网链接等)加盖原厂公章。以上材料提供不全或不相符,采购人有权取消其中标资格并追究相应法律责任。
二、本项目采购需求包含设备安装过程中的导轨、线缆等辅材,同时含项目设计、实施及调试费用。成交人应确保其技术建议以及所提供的硬件设备的完整性、实用性,保证升级后系统及时投入正常运行。若出现因成交人提供的硬件设备不满足要求、不合理,或者其所提供的技术支持和服务不全面,而导致系统升级无法实现或不能完全实现的状况,成交人应负全部责任。
三、供应商须有义务保证采购人系统的完整性、兼容性、稳定性,部分连接运行配件未在招标书中明示的,投标人应在投标时予以补充,如项目实施过程中因缺少设备、配件或服务导致采购人系统无法正常运行,供应商须承诺免费提供服务;除采购人明确提出的变更外,本项目不再增加任何费用;供应商必须提供所有项目相关费用的报价列表,报价风险由其自行承担。
四、如果设备要求使用特别接头、连接线、插座、保护设备等,由供应商在响应文件中及报价时说明并提供。响应供应商应将与此有关的费用计入设备价格费中,不得另外收取任何费用。
五、为确保采购人此次采购设备性能的真实性和稳定性,项目中标后,中标方须在七个工作日内提供投标设备样机测试,若无法满足招标功能项要求即视为投标人以其他方式弄虚作假骗取中标的,中标无效,投标保证金不予退还,同时采购人保留索赔的权利。
服务要求:
保修期自双方代表在验收合格单上签字之日起计算。保修期内,成交人负责产品厂家对其提供的设备进行维修,不收取额外费用。如因主机的损坏、配件的损坏、接口的损坏等原因引起的质量问题,要求原厂商提供更换设备或免费维护的服务。
保修期内提供软件升级服务,最新的软件版本由原厂商提供正版软件,由原厂商或集成商工程师提供现场服务。
售后服务和故障响应:
供应商提供详细的售后服务方案,售后服务承诺、售后服务制度、售后服务标准、售后服务工程师名单和联系方式等。
设备在质保期内发生硬件故障,供应商应及时予以响应,免费上门服务。否则采购人将自行采取必要的措施,由此产生风险和费用应由成交人承担。所投所有设备按各产品要求提供相应原厂免费质保服务,质保期从验收合格签字之日开始计算,供应商同时提供不低于三年的免费技术支持服务,包含设备非人为损坏故障处理,坏件更换,不计次数的现场服务等。
培训:
成交人负责提供现场操作示范、使用的培训方案及必需的培训资料,培训内容包括且不限定于设备的常用配置功能。
交货(服务)地点:
江苏省南通市世纪大道8号南通报业新闻传媒中心大厦17楼。
有关要求说明:
1.关于建议品牌(如有):为鼓励充分竞争,项目中推荐的品牌,只是建议所采购产品(设备、材料)的同类档次、品质。供应商可以投推荐品牌,也可以投推荐品牌以外的品牌,但所投品牌档次、品质须等于或高于磋商采购文件中所推荐的品牌档次、品质,并经采购人认可。
2.主要技术参数说明:为鼓励不同品牌的充分竞争,如某主要技术参数属于个别品牌专有,则该主要技术参数不具有限制性,供应商可对该参数进行适当调整,并说明调整的理由。
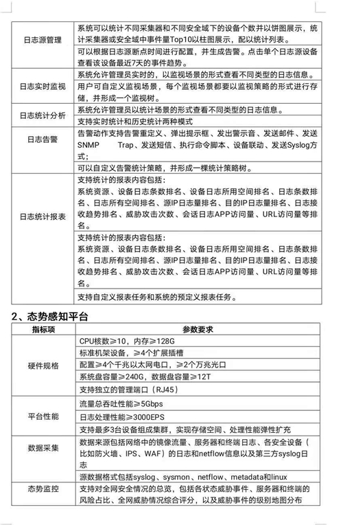
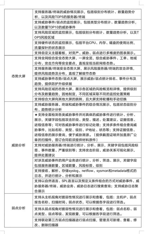
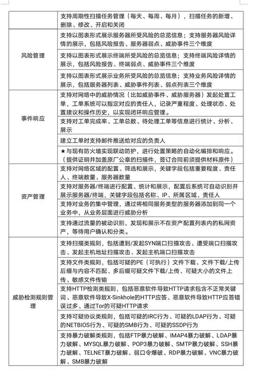
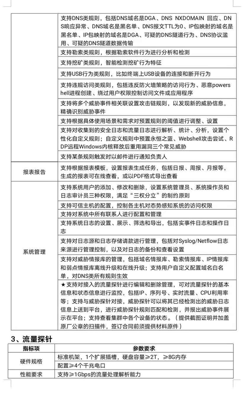
3.参与竞争性磋商厂商成交签约前须提供日志审计系统、态势感知平台、终端安全系统、准入管理系统、双因素认证系统原制造厂商针对本项目产品、技术和服务出具的授权经销商证书,供应商成交签约前须提供本次采购日志审计系统、态势感知平台、终端安全系统、准入管理系统、双因素认证系统对本项目的授权函及原厂三年质保承诺函原件。
五、供应商资格条件:
1.具备符合以上采购设备经营范围的独立承担民事责任的能力;具有良好的商业信誉和健全的财务会计制度;具有履行合同所必需的设备和专业技术能力;有依法缴纳税收和社会保障资金的良好记录;参加本次采购活动前三年内,在经营活动中没有重大违法记录。法律、行政法规规定的其他条件。
2.具有良好的售后服务支持能力,提供书面服务的情况说明。
3.法定代表人为同一个人的两个及两个以上法人,母公司、全资子公司及其控股公司,都不得在同一采购项目相同标段中同时参加磋商,一经发现,将视同围标处理。
4.本项目不接受联合体投标。
5.参加竞争性磋商采购的供应商应当具备政府采购法所规定的条件,提供以下资料:
法人或者其他组织的营业执照(副本加盖公章)等证明文件,自然人身份证明;法定代表人或其委托代理人应提供本人的身份证复印件(加盖公章),委托代理人还应携带《法定代表人授权委托书》原件;财务状况报告,依法缴纳税收和社会保障资金的相关记录;具有履行合同所必需的设备和专业技术能力的证明材料;参加本次采购活动前三年内,在经营活动中没有重大违法记录的书面声明;具有信息技术服务标准(ITSS)符合性评估三级及以上资质,涉密信息系统集成乙级及以上资质企业,信息系统集成及服务叁级及以上,信息安全服务认证CCRC三级及以上资质;具备法律、行政法规规定的其他条件和符合供应商资格要求的相关证明材料。
(以上提供证书复印件加盖公章作为证明材料,原件备查)
六、施工期限及完工时间:合同签订之日起7个工作日内设备供
货到位并完成上线测试,上线测试15天,本项目系统联调联试并上线试运行初验合格,所提供设备完成满足招标文件性能要求的。在接到甲方首付款之日起7个工作日内完成合同整体到位工作,双方正式验收,合格签字并交付使用。
七、履约担保:成交方上线测试前须提交成交中标成交金额的5%作为履约保证金,本项目质保期不得少于三年(自本项目设备调试正式验收合格签字之日起满36个月),到期后无未完纠纷15日内无息退还。
八、付款方式:本项目系统联调联试并上线试运行初验合格满一个月预付总款项50%,项目设备调试正式验收合格签字之日起7个工作日内支付总款项45%,质保期满后15日内,且与采购人无未完纠纷,付清总款项5%的尾款。
九、竞争性磋商评审程序(详见竞争性磋商文件)
采购人审查响应供应商资格(供应商须单独提供本项目所需材料的原件包及复印件,原件包单独密封并注明供应商名称,不带原件包的将作无效响应文件处理),符合资格的供应商分别接受采购磋商小组成员集中与单一供应商进行的各轮磋商;磋商结束后要求所有实质性响应的供应商在规定时间内提交最后报价(提交最后报价的供应商不得少于2家);磋商小组由采购人代表和评审专家共三人以上单数组成,其中评审专家不得少于磋商小组成员总数的2/3。磋商评审采用综合评分法,各成员独立评审,对提交最后报价的供应商的每个有效响应的文件和最后报价进行综合评价、打分,然后汇总得分;响应文件满足磋商文件全部实质性要求且按评审因素的量化指标评审得分最高者,为成交候选供应商;采购人从评审报告提出的成交候选供应商中,按照排序由高到低的原则确定成交供应商。
十、获取磋商文件的获取时间、方式及报名费用:
2020年11月25日起至2020年12月2 日 17:00时(备注:本公告发布日期2020年11月24日至12月2日,详见南通市公共资源交易中心http://ggzyjy.nantong.gov.cn),联系人:李旋 电话:0513-68218829 、13962960204。邮箱:190896297@qq.com 。建议采用电子邮箱、现场报名等方式报名、获取磋商文件。
磋商文件售价为500元(一律不予退还)。
逾期要求获取的磋商文件,采购人不予受理。
有效获取磋商文件的供应商不足二家时,采购人另行组织采购方式。
十一、响应文件提交的截止时间、开启时间及地点:
截止时间、开启时间及提交磋商文件地点:2020年12月4日下午2时30分前。地点:南通市崇川区世纪大道8号,南通报业新闻传媒中心大厦2303会议室。
视南通市“新冠肺炎”疫情防控实际情况,上述时间和地点如有变动,另行通知。
十二、磋商保证金和形式:
供应商在提交响应文件截止时间之前应交纳磋商保证金2万元(未成交且未违规者的磋商保证金在成交通知书发出后5个工作日内无息退还,成交者的保证金在采购合同签订后5个工作日内退还或抵扣部分履约保证金),保证金应当采用银行汇(支)票、网银等非现金形式交纳。磋商资料弄虚作假或串通参与采供的,本项目磋商保证金不予退还。
单位名称:南通日报社
纳税人识别号:12320600467542815H
地址电话:南通市崇川区世纪大道8号0513-68218826
开户行及账号:建行南通崇川支行32001642736052505639
十三、联系方式
采购人:南通日报社(南通报业传媒集团)
地址:江苏省南通市崇川区世纪大道8号2406室 邮编:226018
联系人:李文峰 电话、传真:0513-85118880
南通日报社 2009-2016 版权所有
免责声明:本网站所刊登、转载的各种图片、稿件是为传播更多的信息,本网不承担此类稿件侵权行为的连带责任。
电话:0513-85118941 邮箱:ntrb@163.com
联系地址:中国江苏省南通市西寺路10号