2020-10-22 16:03:27 来源:
一、采购项目:南通日报社(南通报业传媒集团)新闻传媒中心大厦智能化弱电维保服务项目(一期)
二、采购方式:竞争性磋商采购
三、采购项目的需求:
(一)服务内容 :
南通报业新闻传媒中心智能化弱电项目建设于2016年,项目于2018年1月通过验收并投入使用,共涉及综合布线系统、视频监控系统、计算机网络设备系统、会议音响系统、信息发布系统、一卡通系统、停车管理系统、广播管理系统、无线对讲系统、能耗计量系统、BA管理系统及有线电视系统。为保证各系统的稳定、安全、有序和高效运行,减低故障对南通日报社日常工作的影响,消除日常故障的薄弱环节,现需购买对以上各系统的维护和保修服务供应商。
维护保修服务内容包含以上所列系统的线路检测、故障维修、软件升级、设备更换、系统调试及技术指导等,维保涉及设备数量见后附清单,具体服务内容及要求后述。
(二)此次维保系统清单:

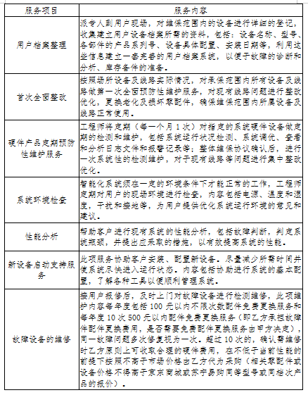
(三)此次维保服务内容及要求

(四)服务响应与修复时间
向客户提供7*24小时专人支持维护服务,响应时间在半小时以内。 响应与到达时间表:

修复时间:

(五)维保服务要求
1.本次南通报业传媒中心大厦智能化弱电维保服务采用“全保服务”模式。
2.供应商应根据采购人实际情况,制定完善、有效的维护保养方案,配备专业的服务团队,实施严格的项目管理机制,其中计算机网络系统、停车管理系统及能耗计量系统需提供原厂商续保服务承诺函(承诺函需加盖原厂商公章,原件中标后合同签订前提供)。
3.除不可抗力因素外,因系统维护保养不及时、不到位等原因造成采购人个系统运行异常的,供应商承担由此所引发的其他一切损失。
4.供应商须提供7×24小时运行维护报修,并及时派人上门解决故障或问题。
5.各系统维修和备件替换。供应商应具备快速获取备件库全线产品的能力,当设备经过(现场服务和技术支持)处理后仍无法正常工作,判定为硬件故障时,供应商应快速提供原厂同型号且质量可靠的备件替换,确保个系统在最短时间内恢复正常,且更换的设备继承原设备的服务期和服务内容。
6.供应商须定期进行巡检和维护保养,记录运行参数,分析设备状况,解决存在隐患。每次巡检结束后,供应商应向采购人书面提交详细的巡检维保报告(包含维保台账、维保记录、存在隐患及补救预防措施等),经采购人签字确认后,留存备查。
7.供应商在服务期内应提供无限定次数的现场服务和一切技术支持服务。
8.供应商须建立切实可行的智能化维保应急响应预案,明确人员组织、应急流程、备机保障、处理规范、恢复标准等,提高应急响应速度和能力。
9.供应商在巡检和维保服务过程中须做好相应的安全防护措施,如果发生人身伤亡、财产等一切损失,所有责任均由供应商独自承担。
10.供应商所报价格应包含工具费、辅材费、人工劳务费、维护保养费等一切费用应在实地查勘时一并考虑,如在项目实施时发现缺少或不足,所有责任及费用由供应商承担。
(六)服务期限:自2020年1月6日起公历日满3年(注:2020年1月6日起至今的维保服务由原系统承建单位提供,费用包含在此次项目中)。如在维保合约期间,服务供应商没有严格按维保服务要求进行维护,每年度内巡检三次未验收合格签字达标的,采购人有权单方面终止合同重新招标。如服务期间乙方服务质量获得甲方认可,本协议服务期限届满前一个月,经双方友好协商,可续签协议。
备注提醒说明:
一、南通日报社(南通报业传媒集团)新闻传媒中心大厦智能化弱电建设项目原承建单位维保到期日为2020年1月5日,时为公历年年底,且因“新冠肺炎”疫情等原因未及时组织维保招投标活动,期间由原承建单位执行维保服务,此次服务期自2020年1月6日起计,期间产生费用计入此次项目,中标供应商报价时应充分考虑此项费用,中标后按最终中标价折算两个季度的维保费用支付给原承建维保单位。
二、供应商应确保其维保服务所提技术建议以及所提供的设施配件的完整性、实用性,保证升级后系统及时投入正常运行。若出现因成交人提供的设施配件不满足要求、不合理,或者其所提供的技术支持和服务不全面,而导致系统升级无法实现或不能完全实现的状况,成交人应负全部责任。
三、供应商须有义务保证采购人系统的完整性,部分连接运行配件未在招标书中明示的,投标人应在投标时予以补充,如本项目维保服务范围内实施过程中,供应商在定期维保检验时未发现并书面告知采购人须更换的设施配件原因,从而导致因发生故障原因缺少设施配件或服务导致采购人整机系统无法实施正常运行,供应商须承诺免费提供服务;除采购人明确提出的变更外,本项目不再增加任何费用;供应商必须提供所有项目应有采购人承担的相关费用既设施配件的报价列表,报价风险由其自行承担。
四、供应商须按照本项目磋商文件及合同约定的维保服务方式,提供确保整机系统正常和安全运行所需提供的服务内容和备品配件。由供应商在磋商响应文件中及报价时说明并提供。供应商响应报价单未注明应由采购人承担的有关的费用,不得另外提出收取任何费用。
五、每年度维保每次定期检修服务后,由成交人制定维保服务(服务项目、服务内容、服务质量)验收单并经采购人签字确认后,作为履约服务合格、结算依据。
六、配件产品必须是全新、未使用过的原装合格正品,完全符合磋商采购文件规定的质量、规格和性能的要求,达到国家或行业规定的标准,实行生产许可证制度的,应提供生产许可证;属于国家强制认证的产品,必须通过认证。
四、服务地点:
江苏省南通市世纪大道8号南通报业新闻传媒中心大厦。
五、采购项目的预估价预算(含6%增值税,超过预估价的为无效响应):<20万元/年,服务期三年,合计<60万元。
六、供应商资格条件及要求:
具备符合维保服务采购项目经营范围的经济实体;具有良好的商业信誉和健全的财务会计制度;具有履行合同所必需的设备和专业技术能力;符合政府采购法第二十二条第一款规定的条件,并提供下列材料:
1.具备履行合同所必需的设备和专业技术能力的证明材料;上一年度的财务状况报告(成立不满一年不需提供);依法缴纳税收和社会保障资金的相关材料。
2.法人或者其他组织的营业执照(三证合一、副本加盖公章)等证明文件;法定代表人或其委托代理人应提供本人的身份证复印件(加盖公章),委托代理人还应携带《法定代表人授权委托书》原件;参加本次采购活动前三年内,在经营活动中没有重大违法记录的书面声明;具备法律、行政法规规定的其他条件和符合供应商资格要求的相关证明材料。
3.法定代表人为同一个人的两个及两个以上法人,母公司、全资子公司及其控股公司,都不得在同一采购项目相同标段中同时参加磋商,一经发现,将视同围标处理。
4.此次维保服务要求提供的其他材料。
5.本项目不接受联合体投标。
七、履约担保:成交方签约前须提交成交合同金额的10%作为履约保证金,本项目维保服务期签约之日起满36个月,到期后或合同终止后无未完纠纷15日内无息退还至保证金付款人基本账户。
八、付款方式:合同签订之日起7个工作日内,按每年度服务费用(三年成交服务费用总金额除以3)的50%预付款项;每年度维保服务完全响应维保服务要求并年度定期巡检维保合格后,每年度合约满365天之日起15日内再支付上年度服务费用余款的50%,以及履约支付下年度服务费用的50%预付款项;之后每年度结算支付款项以此类推。
注:每次付款前成交人须向采购人提供合法、相对应金额的正式增值税专用发票,否则采购人有权拒绝付款而不视为违约。以上付款均不计利息。款项由采购人按相关财务支付规定办理支付手续。不得故意拖延支付时间。
九、竞争性磋商评审程序(详见竞争性磋商文件)
采购人审查响应供应商资格(供应商须单独提供本项目所需材料的原件包及复印件,原件包单独密封并注明供应商名称,不带原件包的将作无效响应文件处理),符合资格的供应商分别接受采购磋商小组成员集中与单一供应商进行的各轮磋商;磋商结束后要求所有实质性响应的供应商在规定时间内提交最后报价(提交最后报价的供应商不得少于2家);磋商小组由采购人代表和评审专家共五人以上单数组成,其中评审专家不得少于磋商小组成员总数的2/3。磋商评审采用综合评分法,各成员独立评审,对提交最后报价的供应商的每个有效响应的文件和最后报价进行综合评价、打分,然后汇总得分;响应文件满足磋商文件全部实质性要求且按评审因素的量化指标评审得分最高者,为成交候选供应商;采购人从评审报告提出的成交候选供应商中,按照排序由高到低的原则确定成交供应商。
十、获取磋商文件的时间、地点、方式及磋商文件售价:
1.2020 年10月26日起至 2020 年10月30 日 17:00时(备注:本公告发布日期2020年10月22 日至11月2 日,详见南通市公共资源交易中心http://ggzyjy.nantong.gov.cn),地点:南通市崇川区世纪大道8号,南通报业新闻传媒中心大厦2406会议室。联系人:李旋 电话:0513-68218829。邮箱:190896297@qq.com 。建议采用电子邮箱、微信联系方式报名、获取磋商文件。
2.磋商文件售价为500元(一律不予退还)。
3.逾期要求获取的磋商文件,采购人不予受理。
4.有效获取磋商文件的供应商不足二家时,采购人另行组织采购方式。
十一、响应文件提交的截止时间、开启时间及地点:
截止时间及开启时间、地点:2020年11月6 日下午2时30分前。地点:南通市崇川区世纪大道8号,南通报业新闻传媒中心大厦2301会议室。视南通市“新冠肺炎”疫情防控实际情况,上述时间和地点如有变动,另行通知。
十二、磋商保证金和形式:
供应商在提交响应文件截止时间之前应交纳磋商保证金1.2万元(未成交且未违规者的磋商保证金在成交通知书发出后5个工作日内无息退还,成交者的保证金在采购合同签订后5个工作日内退还或抵扣部分履约保证金),保证金应当采用银行汇(支)票、网银等形式交纳。磋商资料弄虚作假或串通参与采供的,本项目磋商保证金不予退还。
单位名称:南通日报社
纳税人识别号:12320600467542815H
地址电话:南通市崇川区世纪大道8号0513-68218826
开户行及账号:建行南通崇川支行32001642736052505639
十三、联系方式
采购人:南通日报社(南通报业传媒集团)
地址:江苏省南通市崇川区世纪大道8号2406室 邮编:226018
联系人:李文峰 电话、传真:0513-85118880
南通日报社 2009-2016 版权所有
免责声明:本网站所刊登、转载的各种图片、稿件是为传播更多的信息,本网不承担此类稿件侵权行为的连带责任。
电话:0513-85118941 邮箱:ntrb@163.com
联系地址:中国江苏省南通市西寺路10号